7月19日上午,中共中央举行新闻发布会,介绍和解读党的二十届三中全会精神。


《决定》提出300多项重要改革措施
中国共产党第二十届中央委员会第三次全体会议,于7月15日至18日在北京举行。全会最重要的成果是审议通过《中共中央关于进一步全面深化改革、推进中国式现代化的决定》。
《决定》起草是在党中央领导下进行,习近平总书记亲自担任文件起草组组长,全程擘画、组织调研、精心指导、把脉定向,发挥了决定性作用。
《决定》共15部分、60条、分三大板块——
● 第一板块是总论,主要阐述进一步全面深化改革、推进中国式现代化的重大意义和总体要求。
● 第二板块是分论,以经济体制改革为牵引,全面部署各领域各方面的改革。
● 第三板块主要讲加强党对改革的领导、深化党的建设制度改革。
《决定》共提出300多项重要改革举措,都是涉及体制、机制、制度层面的内容。其中有的是对过去改革举措的完善和提升,有的是根据实践需要和试点探索新提出的改革举措。

进一步全面深化改革
贯彻六条原则
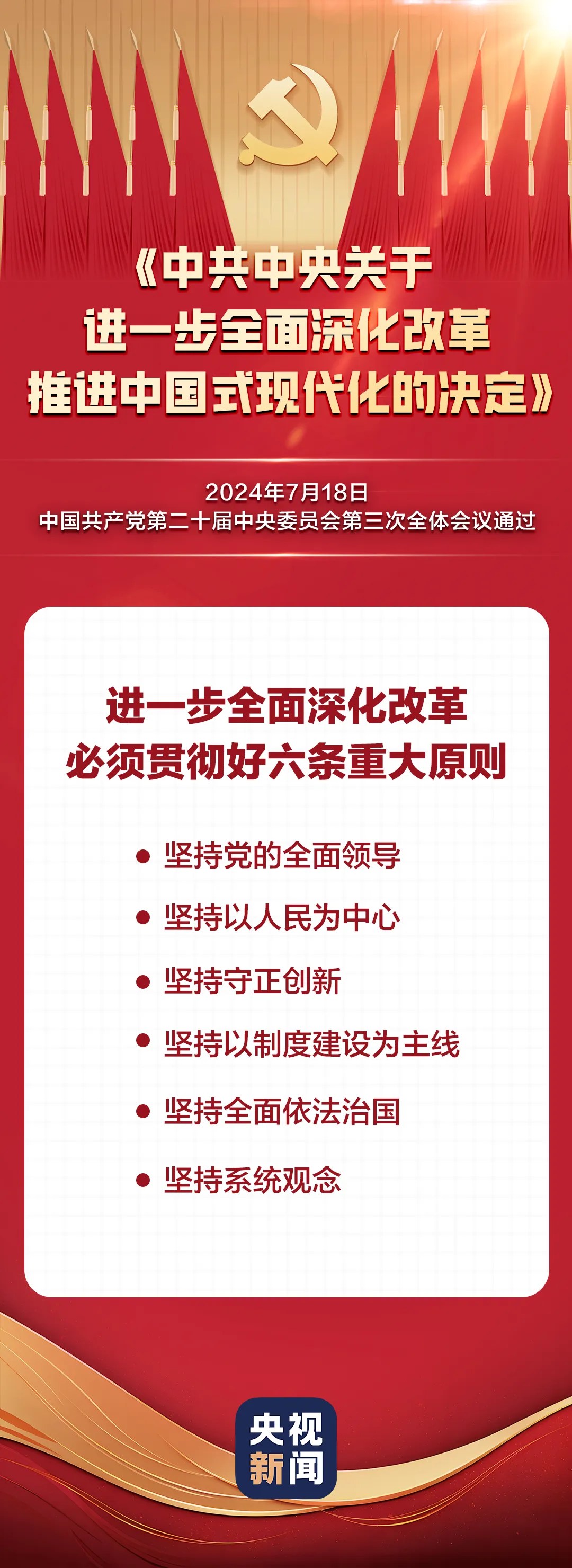
《决定》提出,进一步全面深化改革,必须贯彻好六条原则。
这六条原则集中体现了习近平总书记关于全面深化改革重要论述的核心要义,是对改革开放以来特别是新时代全面深化改革宝贵经验的科学总结,我们必须在进一步全面深化改革中严格遵循、长期坚持。


关于经济和民生领域改革
《决定》坚持把高质量发展作为全面建设社会主义现代化国家的首要任务,对经济和民生领域改革作出全面部署,主要有7个方面——
■ 构建高水平社会主义市场经济体制
● 深化国资国企改革,推动国有资本和国有企业做强做优做大,增强核心功能,提升核心竞争力,开展国有经济增加值核算。
● 国有企业要打造原创技术策源地。
● 推进能源、铁路等行业自然垄断环节独立运营和竞争性环节市场化改革。
● 要为非公有制经济发展营造良好环境和提供更多机会,完善民营企业参与国家重大项目建设长效机制,支持有能力的民营企业牵头承担国家重大技术攻关任务,规范涉民营企业行政检查。
● 要制定出台民营经济促进法。
● 《决定》强调弘扬企业家精神,加快建设更多世界一流企业。
● 加快建设高标准市场体系是一项重大改革任务。《决定》明确三方面关键改革举措——构建全国统一大市场;推进要素市场化改革;完善市场经济基础制度。
《决定》特别提出,防止和纠正利用行政、刑事手段干预经济纠纷,对侵犯各种所有制经济产权和合法利益的行为实行同责同罪同罚。
■ 健全推动高质量发展体制机制
● 要加快形成同新质生产力更相适应的生产关系,健全传统产业优化升级体制机制,完善战略性产业发展政策和治理体系,建立未来产业投入增长机制,完善促进数字产业化和产业数字化政策体系,促进各类先进生产要素向发展新质生产力集聚,大幅提升全要素生产率。
● 要促进实体经济和数字经济深度融合,加快发展现代服务业,加强现代化基础设施建设,提升产业链供应链韧性和安全水平。
■ 健全宏观经济治理体系
● 要构建国家战略制定和实施机制,健全国家经济社会发展规划制度体系,深化财税体制、金融体制改革,增强宏观政策取向一致性。
● 构建跨行政区合作发展新机制。
● 针对地方政府和基层财政困难,提出要完善中央和地方财政关系,增加地方自主财力,拓展地方税源,提升市县财力同事权相匹配程度,适当加强中央事权,提高中央财政支出比例,不得违规要求地方安排配套资金。
● 研究同新业态相适应的税收制度。
● 《决定》要求探索实行国家宏观资产负债表管理,优化各类存量结构调整。
■ 完善城乡融合发展体制机制
● 《决定》提出推行由常住地登记户口提供基本公共服务制度,加快农业转移人口市民化。
● 《决定》提出完善覆盖农村人口的常态化防止返贫致贫机制,建立农村低收入人口和欠发达地区分层分类帮扶制度,统筹建立粮食产销区省际横向利益补偿机制,完善乡村振兴投入机制,培育乡村新产业新业态。
■ 推进高水平对外开放
● 《决定》要求主动对接国际高标准经贸规则,稳步扩大制度型开放,建设更高水平开放型经济新体制。
● 扩大对最不发达国家单边开放,扩大自主开放,有序扩大商品市场、服务市场、资本市场、劳务市场等对外开放,完善境外人员入境居住、医疗、支付等生活便利制度,统筹推进重大标志性工程和“小而美”民生项目,高质量共建“一带一路”。
■ 健全保障和改善民生制度体系
● 要健全高质量充分就业促进机制,健全灵活就业人员、农民工、新就业形态人员社保制度,促进优质医疗资源扩容下沉,推动建设生育友好型社会,完善发展养老事业和养老产业政策机制。
■ 深化生态文明体制改革
● 加快完善落实绿水青山就是金山银山理念的体制机制,健全生态产品价值实现机制,加快规划建设新型能源体系,构建碳排放统计核算体系、产品碳标识认证制度、产品碳足迹管理体系。

关于深化教育科技人才体制机制改革
全会《决定》对深化教育科技人才体制机制一体改革作出了重要部署。
■ 深化教育综合改革
● 加快建设高质量教育体系,统筹推进育人方式、办学模式、管理体制、保障机制改革。
● 紧扣培养担当民族复兴大任的时代新人,完善立德树人机制,推进大中小学思政课一体化改革创新,健全德智体美劳全面培养体系。
● 着眼拔尖创新人才培养,分类推进高校改革,建立科技发展、国家战略需求牵引的学科调整机制和人才培养模式。
● 坚持强教必先强师,提升教师教书育人能力,健全师德师风建设长效机制。
● 有效利用世界一流教育资源和创新要素,推进高水平教育开放。
■ 深化科技体制改革
● 要优化重大科技创新组织机制,加强国家战略科技力量建设,统筹强化关键核心技术攻关。
● 改进科技计划管理,强化基础研究领域、交叉前沿领域、重点领域前瞻性、引领性布局。
● 着眼于科技创新和产业创新深度融合,强化企业主体地位,加强企业主导的产学研深度融合。
● 深化科技成果转化机制改革,构建同科技创新相适应的科技金融体制。
■ 深化人才发展体制机制改革
● 实施更加积极、更加开放、更加有效的人才政策,完善人才自主培养机制。
● 加快建设国家战略人才力量,着力培养造就战略科学家、一流科技领军人才和创新团队,着力培养造就卓越工程师、大国工匠、高技能人才,提高各类人才素质。
● 强化人才激励机制,坚持向用人主体授权、为人才松绑,建立以创新能力、质量、实效、贡献为导向的人才评价体系,为人才成长营造良好的环境。

关于党的领导和党的建设制度改革
《决定》专门用1个部分部署党的领导和党的建设制度改革,主要有3个方面——
■ 坚持党中央对进一步全面深化改革的集中统一领导
● 强调党中央领导改革的总体设计、统筹协调、整体推进,鼓励各地区各部门结合实际开拓创新,创造可复制、可推广的新鲜经验。
● 提出要走好新时代党的群众路线,把社会期盼、群众智慧、专家意见、基层经验充分吸收到改革设计中来。
● 提出要围绕解决突出矛盾设置改革议题,优化重点改革方案生成机制,及时发现问题、纠正偏差。
■ 深化党的建设制度改革
● 强调以调动全党抓改革、促发展的积极性、主动性、创造性为着力点,加强党的创新理论武装,深化干部人事制度改革,鲜明树立选人用人正确导向,全面提高干部现代化建设能力,树立和践行正确政绩观,着力解决干部乱作为、不作为、不敢为、不善为问题。
● 强调落实“三个区分开来”,激励干部开拓进取、干事创业。
● 提出增强党组织政治功能和组织功能,探索加强新经济组织、新社会组织、新就业群体党的建设有效途径,完善党员教育管理、作用发挥机制。
■ 深入推进党风廉政建设和反腐败斗争
● 强调健全政治监督具体化、精准化、常态化机制,锲而不舍落实中央八项规定精神,坚决反对形式主义、官僚主义,切实为基层减负。
● 强调深化运用监督执纪“四种形态”,综合发挥党的纪律的教育约束、保障激励作用,完善一体推进不敢腐、不能腐、不想腐工作机制,着力铲除腐败滋生的土壤和条件。
● 强调完善党和国家监督体系,强化全面从严治党主体责任和监督责任。
● 强调加强诬告行为治理等。
主管单位:四川省商务厅 承办单位:四川省商务厅信息中心
法定工作日:8:30-12:00、14:00-18:00 办公地址:成都市成华街7号
值班电话:83231147(工作时间) 83226300(非工作时间) 传真:028-83224675 83223610
驻厅纪检监察组,举报来信请寄:成都市金牛区成华街7号,驻商务厅纪检监察组 举报电话:028-12388
Copyright © 2016 四川省商务厅 All Rights Reserved.
蜀ICP备06015777号 网站标识码:5100000040
川公网安备51010602000764号